Dentes Incisivos E Caninos
Classificacao Dos Dentes Veja Quais Sao E A Funcao De Cada Um Na Arcada Dentaria
Conheca A Cronologia De Erupcao Dos Dentes De Leite
Http Tpdifpr Com Br Index Php Component Phocadownload Category 12 Anatomia Dental Administracao E Etica Download 37 Caracteristicas Fisicas Dos Dentes
Dentes Incisivos E Caninos のギャラリー
Dentes Sistema Digestorio Anatomia
Recuperando O Guia Incisal De Um Paciente Com Bruxismo Relato De Caso
Raissa Rinco Odontologia Os Incisivos Sao Usados Para Cortar E Morder Os Caninos Para Prender E Os Pre Molares E Molares Para Triturar As Principais Funcoes Dos Dentes Incluem A Mastigacao
Denticao Do Bebe Hospital Sabara
Anatomia Veterinaria Sistema Digestorio Docsity
Dentes Nomes Tipos E Funcoes Amo Odontologia
Arriba Dentista Aula De Anatomia Dental Canino Superior Dente 13 E 23
Incisivos E Caninos Inferiores Extracao Dentaria Forceps Extracao Do Dente Buy Extraindo Pinca Product On Alibaba Com
Anatomia Anatomia Dental Coroa Dental Dentina Esmalte Cemento Polpa
Pin On Med Vet
Sistema Digestivo
Dentes Humanos Modelo 5 Pces Dentes Incisivos Dentes Caninos E Modelo De Dentes Molares Model Ship Kit Wood Model Magnetmodel Launcher Aliexpress
Biologia Dos Dentes Disturbios Da Boca E Dos Dentes Manual Msd Versao Saude Para A Familia
Ceu Da Boca Denticao Humana Quantos Dentes Nos Temos Facebook
Added By Faaprender Instagram Post Os Dentes Nos Caes E Gatos Sao Divididos Em Quatro Grupos Sendo Eles Os Incisivos Caninos Pre Molares E Molares Tendo Como Funcao Prender Cortar Dilacerar E Triturar
Dentes Anatomia Dentaria Cabeca E Pescoco
C M V Reino Animal
Agenesia Dentes Que Nao Nasceram Podem Ser Supridos Com Implantes
Introducao A Medicina De Roedores E Pequenos Mamiferos Docsity
Dente 10 Factos Que Tem De Conhecer Oralmed
Dentes Brasil Escola
Arquivo Para Ferrets Odontovet
Cronologia Dentaria Dos Bovinos Dente Natureza
Dentes Que Sobram Dentes Que Faltam Medo De Dentista
Os Dentes Anatomia Online
Tipo Do Dente Incisivo Canino Premolar Molar Ilustracao Do Vetor Ilustracao De Molar Premolar
Sistema Digestivo Dentes Aula 3 Studocu
Clinica Dentaria Capitolio Clidec Belo Horizonte Brazil Facebook
Guia De Erupcao Dentaria Odontologia Descomplicada
Recuperando O Guia Incisal De Um Paciente Com Bruxismo Relato De Caso
Tipo Do Dente Incisivo Canino Premolar Molar Estilo Do Esboco Do Vetor Dos Desenhos Animados Ilustracao Do Vetor Ilustracao De Dente Premolar
Agenesia De Incisivos Laterais Superiores Encerramento Ortodontico E Reabilitacao Com Facetas De Ceramica Hugo Madeira
Cronologia Do Nascimento Dos Dentes Gengiva Com
O Sorriso Perfeito Descubra Como Alcancar O Seu
Os Dentes Anatomia Online
Qual Formula Dentaria Felinos E Caninos Miauau
Nires Roberg Odontologia Medical Health Criciuma 35 Photos Facebook
Protocolo De Abertura Coronaria Odontoup
Anatomia Dental
Caninos Descricao Anatomica Odontoup
Ppt Cbb 5018 Anatomia Humana Ii Powerpoint Presentation Free Download Id
Formacao Dos Primeiros Dentes E Erupcao Dentaria Alobaby Primeiros Dentes
Biologia Bis Dentes
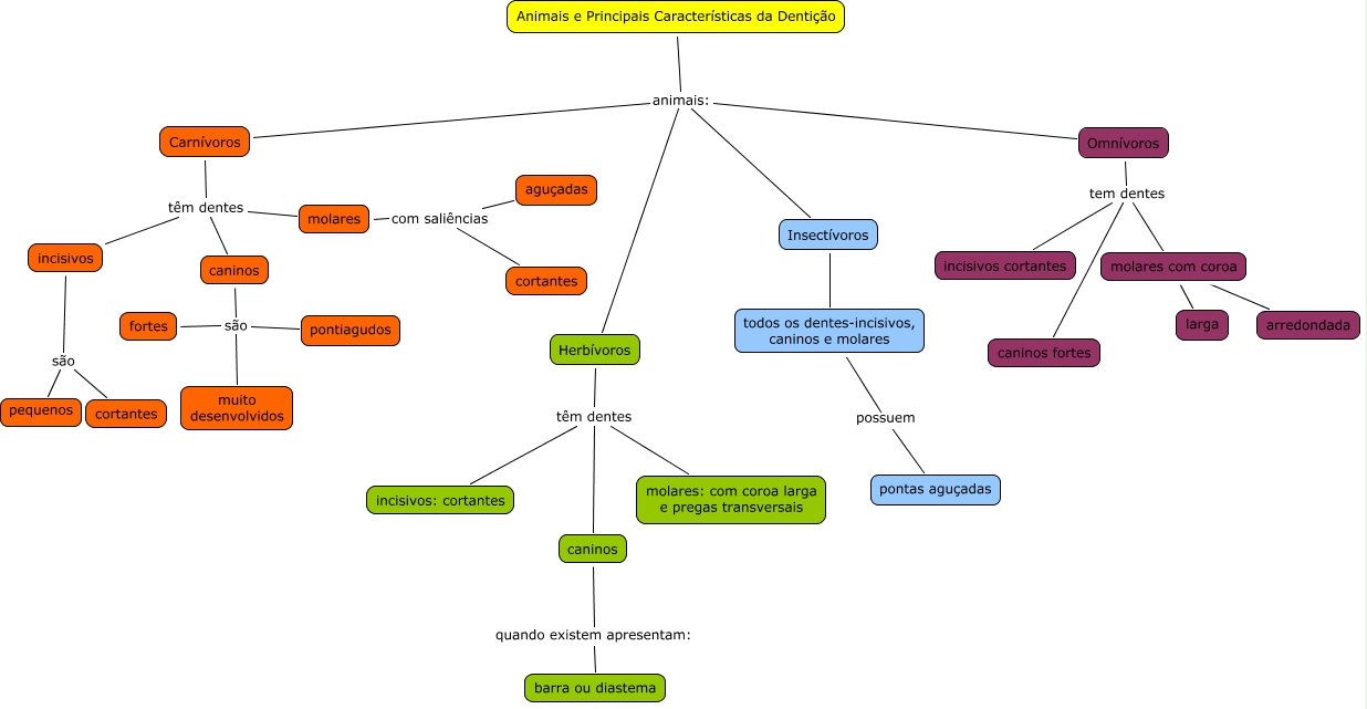
Animais E Caracteristicas De Denticao
David M Sarver
Pdf Estudo Comparativo Do Tamanho Dos Incisivos Centrais Superiores E Da Distancia Entre Caninos De Duas Marcas Comerciais De Dentes Artificiais
Dente Wikiwand
Doc Higiene Oral Bruno Alves Academia Edu
Dentes Ampliados Canino Incisivo E Molar Prolab
Odontogeral
Morfologia Dos Incisivos E Caninos Trabalho Academico Joao Marcos Maia
Doc Introducao A Anatomia Dentaria Parte Julianna Mendes Academia Edu
Texto Reconhecimento De Incisivos E Caninos Dente Anatomia Dentaria
Tem 44 Dentes Entre Os Quais Caninos Curvos E Incisivos In By Tiago Bortoletto
Alveodente Ja Pensou Se Todos Os Dentes Fossem Iguais Facebook
Reabilitacao Implanto Suportada Dos 4 Incisivos Superiores Quantidade Estetica E Funcao Fatores De Decisao Revista Portuguesa De Estomatologia Medicina Dentaria E Cirurgia Maxilofacial
Dentes Instituto Mario Romanach Imr
Anatomia Dental Inervacao Dos Dentes Odonto Tv
Classificacao Dos Dentes Veja Quais Sao E A Funcao De Cada Um Na Arcada Dentaria
3
Entenda A Funcao De Cada Dente
1 Quantos Dentes Tem As Criancas 2 Quantos Dentes Tem Os Adultos 3 Que Dentes As Crianca Nao Brainly Com Br
Recuperando O Guia Incisal De Um Paciente Com Bruxismo Relato De Caso
Dogsnet Dicas Blog
Os Curiosos Os Dentes
Numeracao Dos Dentes Permanetes E Dentes De Leite Maisodonto
Conheca Os 4 Tipos De Dentes Humanos Fortissima
Dentes Incisivos E Caninos Mindmeister Mapa Mental
Classificacaodeblack Instagram Posts Photos And Videos Picuki Com
Q Tbn And9gcsgnotrr0i 6 Qn6wmurq M2boenc7j6rm Xkqkcxtwupggttox Usqp Cau
Q Tbn And9gcsul3tfw3olymijiq5 8n2hmeuqccgin8dbj2p1hqmc Rthds8i Usqp Cau
Dentes Dentendentes Dentendentes Dentendentes Dentendentes Denten Docsity
Falta De Dentes Do Fundo E Mastigacao Implart Implantes
013b2 Boca Dentes Exercicios Ingles Dente Esmalte Dentario
4 1 Frequencia Dos Depositos De Tartaro Por Tipo De Dente Comparacao Download Scientific Diagram
Possibilidade De Nos Os Dentes E A Relacao Com O Amadurecimento Do Individuo Radiologia Odontologica Terapias Naturais Afirmacoes
Estrutura Basica Dos Dentes Biologia Net
Dentes Resumo Completo 9914 Studocu
Tipo Do Dente Incisivo Canino Premolar Molar Vetor Dental Dos Desenhos Animados Ilustracao Do Vetor Ilustracao De Dental Vetor
Cronologia De Irrupcao Dos Dentes Deciduos Blog Saude Infantil
A Estrutura Bucal E A Importancia Dos Dentes Seguros E Servicos
Modelo De Dentes Ampliados Canino Incisivo E Molar
Entenda A Funcao De Cada Dente
Dentenaoeabridor Instagram Posts Photos And Videos Picuki Com
Resumo Dentistica Principios Gerais De Dentistica
Edisciplinas Usp Br Mod Resource View Php Id
A Troca Dos Dentes Uma Nova Fase Na Denticao Do Seu Filho
3
Anatomia De Dentes Superiores Incisivo Central 21 Canino 23 Download Scientific Diagram
Dentes So Biologia
Cronologia De Erupcao Dos Dentes
Dentes De Leite E Definitivos Odontoclinic Clinica Dentaria
4008 Mandibula Com Dentes Incisivos E Caninos Mandibulas Odontologia Produtos
Tipo Do Dente Incisivo Canino Premolar Molar Estilo Do Esboco Do Vetor Dos Desenhos Animados Ilustracao Do Vetor Ilustracao De Dente Premolar
Estrutura Dos Dentes Tipos Anatomia E Principais Carateristicas
Quando Os Dentes Do Meu Filho Vao Nascer Revista Crescer Desenvolvimento
Incisivoscentrais Instagram Posts Gramho Com
Dente Wikipedia A Enciclopedia Livre
Dentes Em 6 Partes Incisivo Canino E Molar Anatomia Casas Bahia
Pin Em Dentes


